西藏8号专查

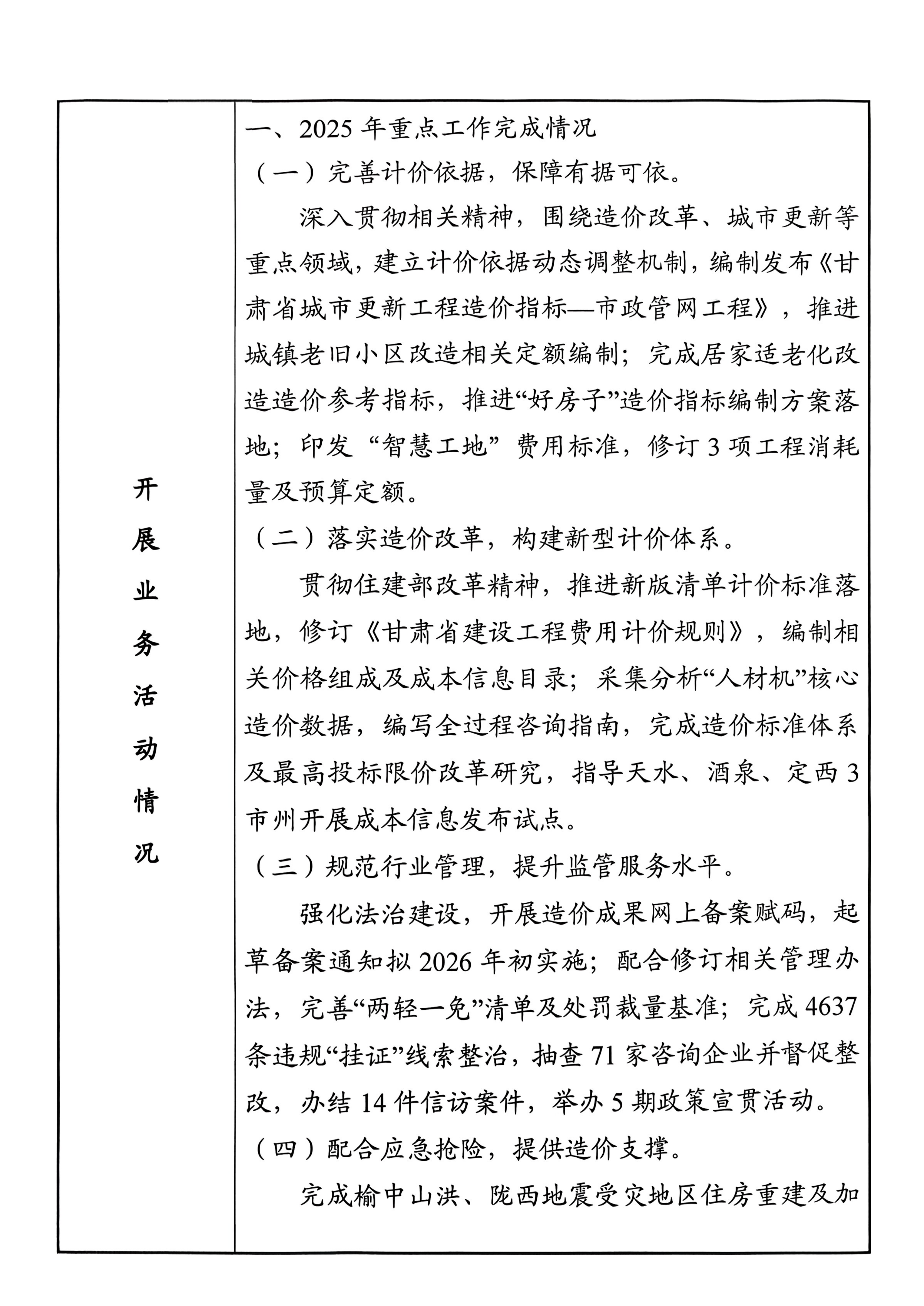
甘肃省建设工程造价管理总站2025年度事业单位法人年度报告书

发布时间:2026-03-20 来源:甘肃省住建厅-公示公告
挂网项目
招标文件解析汇总
川渝中标下浮汇总
西藏8号专查
免费
试用
登录
注册
服务
热线
微信
咨询
返回
顶部